Перейти к содержанию

OSINT. Собираем информацию по Email.


CO_PY

Рекомендуемые сообщения

  • Модераторы

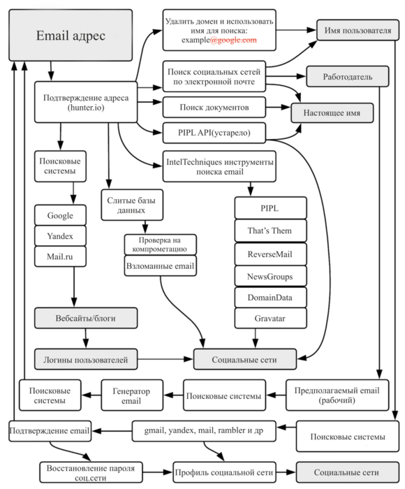
Изучая просторы интернета по OSINT я наткнулся на интересную блок-схему, описывающую процесс сбора информации об email адресе и перевел ее на русский язык.

 

001.thumb.png.f1b259877864cedd57c66cb43e9f87a5.png

Особенность данной схемы в том, что она подробно описывает порядок достижения нужного результата различными способами, в зависимости от того, какая информация у вас имеется.

Как это работает? Давайте попробуем найти профиль сотрудника "одного из множества банков" в социальной сети. Отправляемся на hunter.io и пробуем найти любое упоминание email сотрудников компании. Возьмем первую попавшуюся почту. Сервис замазывает адрес почты в для неавторизированных пользователей, но даёт ссылки на источники, где почта упоминается.

Сразу хочу предупредить, что вся информация получена на основе открытых источников, и данной статьей я не побуждаю никого к противоправным целям. Вся информация предоставлена для ознакомления.

002.thumb.png.4891f4000a8ac91d3521587c99a40e6d.png

 

 

 

Возьмем почту из поисковой выдачи. И сразу натыкаемся на источник, где указаны его личные данные:

003.thumb.png.cbd2bd5ba86db3a9f08ba76de43ba709.png

 

 

А что если бы это был профиль руководителя какого-нибудь учреждения? В большинстве случаев только этой информации может быть достаточно. Но мы двигаемся дальше.

Далее мы ищем его почту без указания домена и тут же натыкаемся на профиль на Linkedin.com, где мы видим, что это DCM Director "одного из множества банков" с указанием его прошлых мест работы.

004.thumb.png.1c8f73694ad3a6cd26eef14e6e3762a9.png

 

Кроме того, имеются фотографии "Сотрудника" Используя сервисы поиска по изображениям либо FindClone уже можно без проблем выйти на его профиль в социальных сетях.

Далее по схеме нужно найти его электронную почту и убедиться, что она принадлежит ему. Сделать это можно опять же с помощью hunter.io. А в ветке поиска рабочего email указан способ "Генератор email", что в оригинале пишется "Email Permutator". Если загуглить на языке оригинала, то можно получить множество сервисов. Например вот:

005.png.eadbd15d43af9e008f618f36f56aac1e.png

 

Данный сервис формирует множество возможных Email. По данному запросу сервис сформировал 102 возможных варианта.

После того, как мы определились с почтой, пробуем убедиться, есть ли профиль искомого нам человека в социальной сети. В большинстве случаев это можно сделать путём восстановления пароля, когда сервис запрашивает email. Но не будем тревожить нашего "Сотрудника", дабы не возыметь потом неприятностей.

На данном примере мы разобрали, как воспользовавшись схемой можно найти профиль человека в социальной сети, отталкиваясь от сайта предприятия.

Хотелось бы остановиться на паре моментов схемы. Вот оригинал:

006.thumb.jpg.edc880915dd66650a03157b022351f0f.jpg

Здесь мы видим некий PIPL API и IntelTechniques Email Search Tool.

Первое - это API, позволяющий собирать контактную информацию о пользователях.

Второе - инструментарий от крупного сервиса по OSINT.

В 2019 году многие сервисы, в том числе PIPL API, внесли изменения в свою работу, о чем сказано здесь, в результате чего бесплатный набор инструментов IntelTechniques Email Search Tool устарел. Ко всему прочему бесплатный набор больше недоступен ввиду того, что он использовался в злонамерных целях. А посему проверить его работу в данный момент не представляется возможным.

Также интересен способ HIBP. Он заключается в проверка на компрометацию email, то есть можно проверить был ли взломан ваш аккаунт. Вот один из подобных сервисов. Также в даркнете можно найти слитую базу на 1.5 миллиарда пар email/password. По понятным причинам, ссылки публиковать здесь не будем.

Спасибо за внимание!🙂

  • Спасибо! 1
×
×
  • Создать...

Важная информация

Вы принимаете наши Условия использования, Политика конфиденциальности, Правила. А также использование Мы разместили cookie-файлы на ваше устройство, чтобы помочь сделать этот сайт лучше. Вы можете изменить свои настройки cookie-файлов, или продолжить без изменения настроек.

Яндекс.Метрика